…there are some things that once learned are never forgotten. Not that I have any recent experiences of riding a bicycle except for the odd indoor ‘spin’ for charity if that counts. I’m not thinking about bicycles however, rather my experiences of crafting process flowcharts that started about 25 years ago – eeek!
My project management career started during my time at Heineken Ireland in the late 1990’s, then known as Murphy Brewery Ireland. Microsoft Visio was the software of choice to create ‘as is’ business process flowcharts, followed by ‘to be’ flowcharts that would determine the design of business processes that would be brought about by the new enterprise resource planning (ERP) system change to SAP. I spent three months at Heineken in Amsterdam supporting the project team rolling out SAP to one of their businesses in the Netherlands during which time I learned the key skill of process flowcharting. Once the Irish ERP implementation was complete about a year later I knew that the next phase of my career would be in project management and took up a position in April 2001 at Apple’s European headquarters in Cork as Systems & Process Reengineer, with responsibility for the fledgling Apple Online Store customer service processes.
I was aware that at Apple I would be issued with a Mac (PowerBook G3 at the time) and that there was a Microsoft suite of applications for the Mac. So far so good. I was not aware however, that Microsoft did not make Visio for the Mac back then and I was gutted. What software would suit my requirements to document all the ‘as is’ processes that I could easily integrate into Word and PowerPoint documents for management review etc.? I dabbled a little with ConceptDraw for diagramming as I recall but this wasn’t ideal since it did not ideally integrate with the other Microsoft tools. In the end I settled on PowerPoint that required a lot of manual effort, drawing suitable shapes and connectors. It worked and that was the main thing.
Fast forward two decades during which time my work did not require me to craft many flowcharts. From time to time I would work with Post-it notes and Sharpies to outline a process that I was interested in improving in some way but then would take a scan or photo if I needed to share it – times had changed!
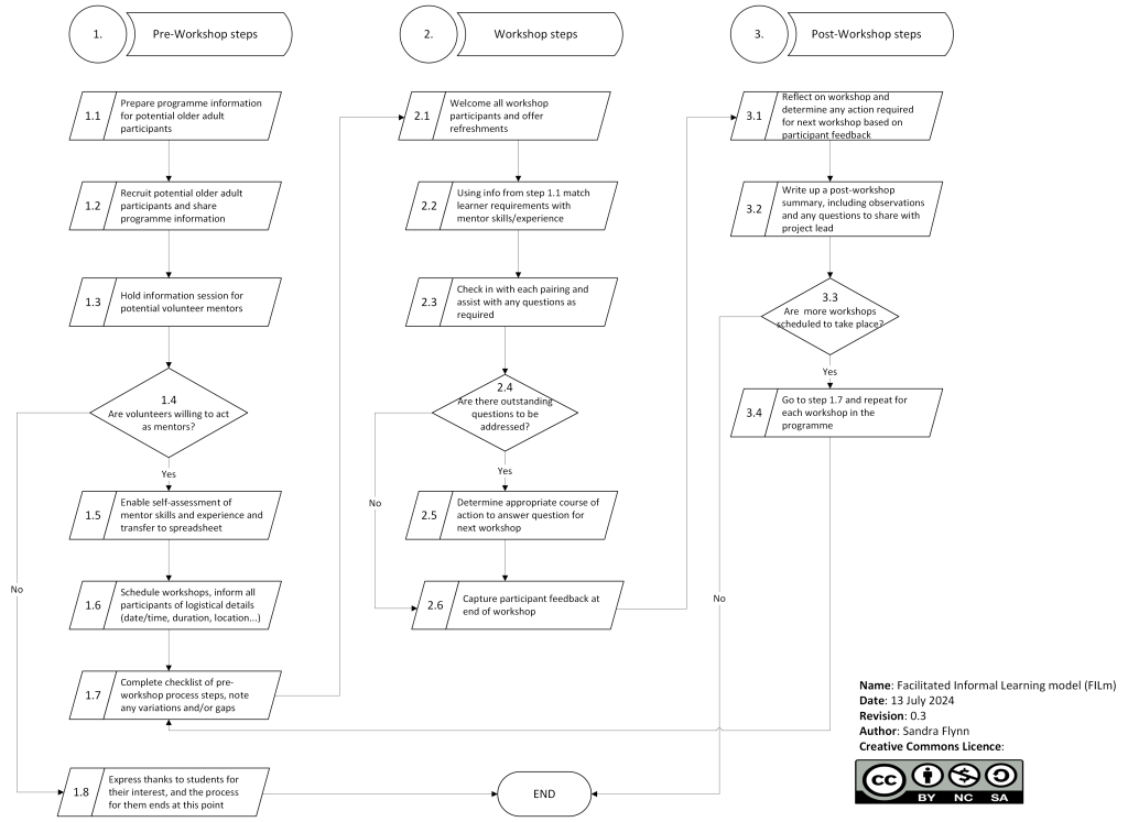
Recently, I have been giving some thought to what my model of Facilitated Informal Learning (FILm) arising from my PhD research might look like. As a pragmatist, I wanted the model to be a practical guide that future users might find of value and that they could easily follow. Would a process flowchart fit the bill? Hmmm quite possibly. There was only one way to find out and guess what? A web version of Visio for Mac is now available. I opened a new document and started drawing. Just like riding a bike, in a couple of hours I had a working flowchart to share with my PhD Study Day colleagues for their feedback.
At that point I had not yet checked the document for digital accessibility but expected it to be in line with other Microsoft applications, and it was. While straightforward (path: select shape or connector > Shape > Alt-Text), it was somewhat painstaking adding Alt-text to not only shapes but also connectors and I kept my descriptions as simple as possible. For connectors and box numbers I added Title only. For boxes I copy/pasted the step information in Description.



A rerun of the accessibility checker (path: Review > Check Accessibility) indicated that all was now in order.

The final step was to add the flowchart label information together with an appropriate Creative Commons licence. The licence I tend to use as default is CC-BY-NC-SA and allows me to obtain credit for my work that others may use (BY), but not for commercial purposes (NC). They may however build upon my work, remix or adapt it providing they use the same licence (SA). Copy/pasting it here: This work is licensed under CC BY-NC-SA 4.0 . For assistance in selecting an appropriate licence of your own, here is a very helpful chooser: https://chooser-beta.creativecommons.org/
After all that, I guess I should include the draft flowchart for my model of Facilitated Informal Learning (FILm) – still a work-in-progress but a useful starting point to build on further.

Until next time, Sandra
Featured image courtesy of Bitmoji
One thought on “Just like riding a bicycle…”